胰腺癌是一种毁灭性的恶性肿瘤,其特点是死亡率高。 BRD4 是参与染色质重塑和转录调控的 BET 蛋白家族成员。几种BET抑制剂(BETi)已进入临床试验,显示出诱导癌细胞凋亡和肿瘤消退的潜力。然而,BETi的耐药在实体瘤中很常见。在胰腺癌中,研究人员发现肿瘤微环境中的癌症相关成纤维细胞 (CAFs) 通过诱导 BRD4 的表达降低 BET 抑制剂 JQ1 的敏感性。此外,CAFs在肿瘤致密基质屏障的形成中起着至关重要的作用,其改变了肿瘤组织的微血管,限制药物和免疫细胞的浸润。
色情动漫 色情动漫 吕瑛等研究人员通过公共数据库和实验证实了胰腺癌对JQ1的敏感性较差,CAFs在胰腺癌中占很大比例,且CAFs标志性基因的表达与BRD4的表达之间存在正相关,表明胰腺癌中富含的CAFs 可能与其对 JQ1的敏感性较差相关。
随后研究人员发现来自 CAFs 的条件培养基可以促进胰腺癌细胞的增殖迁移侵袭,并且促进胰腺癌细胞BRD4的表达。而使用PFD预处理CAFs后可以逆转CAFs诱导的恶性表型,并且下调BRD4的表达。因此研究人员认为通过PFD抑制肿瘤微环境中的CAFs,可以增强JQ1的抗肿瘤效果。
而胰腺癌微环境呈现出丰富的基质成分,常规的给药方式很难将药物有效地递送至肿瘤组织,导致药物被阻滞在基质中。因此研究人员设计了一种特洛伊木马系统(CTL),利用CAFs细胞膜包覆脂质体实现其对胰腺癌肿瘤微环境的归巢,在到达肿瘤后通过脂质体表面偶联的TAT肽主动穿透细胞。体内及体外实验均表明,这种改性脂质体对胰腺癌具有出色的主动靶向能力。随后使用CTL将JQ1和PFD特异性的递送到胰腺癌小鼠体内,实验结果表明,与PBS对照组相比,游离JQ1组对肿瘤生长没有显著抑制作用,而JQ1@CTL组显著抑制了肿瘤生长,表明CTL将JQ1主动靶向递送至肿瘤中,导致药物灌注增强。JQ1&PFD@CTL组表现出最强的抗肿瘤作用,WB发现其具有最低的α-SMA,collagen I和BRD4的表达水平。表明PFD的加入减少了细胞外基质的产生,并且增加了肿瘤细胞对JQ1的敏感性。通过免疫荧光染色研究了分布模式,发现在血管周围表现出致密的纤维基质,而PFD的加入减弱了血管周围的基质包裹,允许药物更深层次的渗透。
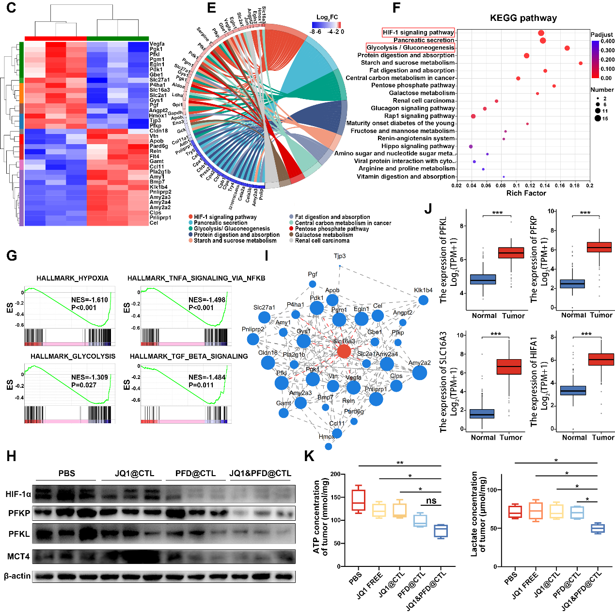
研究人员为了阐明PFD对胰腺癌的抗癌作用机制,对JQ1&PFD@CTL和JQ1@CTL治疗组的肿瘤组织进行了转录组测序。KEGG富集分析研究差异表达基因,发现其主要富集在HIF-1信号通路和糖酵解信号通路,并且观察到在JQ1&PFD@CTL治疗组糖酵解关键酶的下降和乳酸及ATP水平的降低,表明肿瘤组织主要的能量代谢途径被抑制。

综上,针对CAFs在胰腺癌中的作用机制,研究人员设计了一种主动靶向富含CAFs的胰腺癌的特洛伊木马系统,通过PFD减少肿瘤微环境中细胞外基质的产生,进一步暴露胰腺肿瘤,增加后续的药物灌注。并且PFD通过调节CAFs对BRD4的影响增强了癌细胞对JQ1的敏感性。转录组测序表明PFD治疗改善了肿瘤组织的缺氧环境,并下调了糖酵解的关键酶和产物,导致肿瘤的能量代谢障碍。本研究中提出的策略将抗纤维化药物和化疗药物整合在纳米载体中,通过增强药物渗透和提高化疗疗效,作为一种有前途的药物递送机制来增强耐药肿瘤的治疗。

2023年11月16日,色情动漫 附属鼓楼医院吕瑛教授、张舒博士和朱运药师在Advanced Science在线发表题为CAFs Homologous Biomimetic Liposome Bearing BET Inhibitor and Pirfenidone Synergistically Promoting Antitumor Efficacy in Pancreatic Ductal Adenocarcinoma的研究论文,该研究对胰腺癌肿瘤微环境中CAFs的功能表型进行了全面的描述,设计新型靶向材料针对CAFs,为胰腺癌的治疗提供新的理论基础和治疗见解。色情动漫 附属鼓楼医院吕瑛教授、张舒博士,朱运博士为本文的共同通讯作者。色情动漫 硕士研究生张尹、色情动漫 生命科学学院博士研究生于冉冉、色情动漫 附属鼓楼医院赵成博士为本文的共同第一作者。

原文链接://doi.org/10.1002/advs.202305279
