系统性红斑狼疮(SLE)是一种高度异质性的自身免疫性疾病,常伴多种自身抗体及系统性脏器损伤。遗传和环境因素共同介导的自身免疫稳态失衡是SLE发生发展的关键。随着科技的高速发展,越来越多人类疾病相关的致病基因被一一破解,目前已发现30余个SLE的致病基因。PLD4基因功能缺失性突变导致人类SLE的发现,续写着SLE精准诊断和个体化治疗的新篇章。
2025年9月10日,色情动漫 附属金陵医院刘志红院士团队在Nature杂志在线发表了题为《Loss-of-function mutations in PLD4 lead to systemic lupus erythematosus》的研究论文,首次确证了PLD4基因功能缺失性突变可导致人类SLE;阐明了PLD4突变引起Toll样受体7(TLR7)和TLR9过度活化,激活I型干扰素信号通路,驱动浆细胞样树突状细胞(pDCs)与浆细胞(PCs)内在性扩增,导致自身免疫稳态失衡和SLE的核心分子机制;提出了基于核心致病通路的精准干预策略。
利用SLE家系首次发现PLD4双等位基因突变
磷脂酶D家族成员4(phospholipase D family member 4,PLD4)在树突状细胞、单核细胞和B细胞中高表达。其作为一种定位于内溶酶体的5’核酸外切酶,能够切割单链RNA和单链DNA,从而限制TLR7和TLR9的过度激活。Pld4基因敲除小鼠会出现一系列自身免疫表型,包括体重减轻、脾脏肿大、自身抗体增加和免疫复合物沉积。此外,同时缺失Pld4及其家族成员Pld3的小鼠会在幼年期死亡。尽管Pld4缺陷小鼠会出现自身免疫表型,但PLD4基因突变导致的人类疾病尚未见报道。
通过对大型狼疮肾炎家系队列的筛选,研究团队在5个家系的5例狼疮肾炎患者中均鉴定到PLD4双等位基因突变(P181L、D189E、R201Q、Y248C、A323V、A364Rfs*45和G457D);且所有突变都定位于PLD4蛋白催化结构域,均为罕见变异和有害变异。

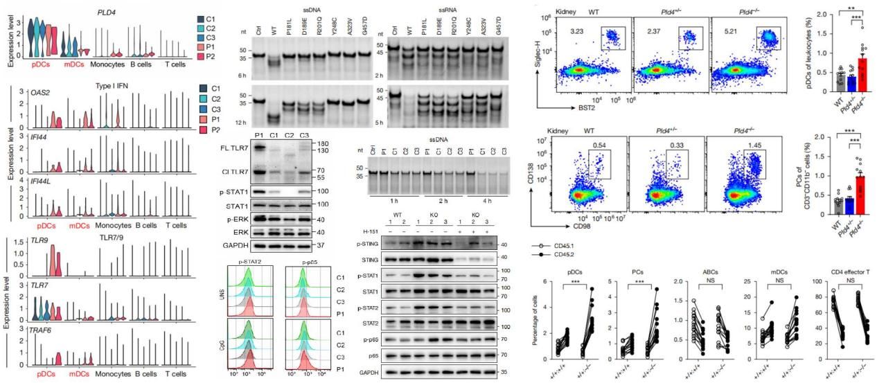
图1. PLD4基因功能缺失性突变导致SLE的核心致病通路和关键效应细胞。
PLD4突变显著激活DCs细胞功能
通过转录组测序和流式细胞术,研究团队发现携带PLD4基因功能缺失性突变患者外周血单个核细胞(PBMCs)中I型干扰素、NF-κB等炎症信号通路显著激活,并伴多种炎症细胞因子表达升高。单细胞转录组测序证实PLD4特异性表达于DCs细胞中,相应地,I型干扰素以及TLR7/9通路相关基因、炎症细胞因子及趋化因子水平在PLD4特异性表达的DCs细胞中升高也最为显著。研究结果显示携带PLD4基因功能缺失性突变患者DCs细胞中TLR7/9及其下游的I型干扰素通路呈现显著激活状态,提示PLD4缺陷可能通过影响DCs细胞功能引发患者系统性炎症和自身免疫反应。
PLD4基因突变激活关键免疫炎症信号通路
酶活测定发现,携带PLD4突变患者来源细胞、突变的PLD4蛋白及过表达PLD4突变质粒的HEK293T细胞中核酸外切酶活性均显著降低,对内体-溶酶体内单链核酸底物的降解能力下降。Western blot及流式分析发现,患者PBMC中TLR7的全长和激活形式均上调,表明TLR7/9信号通路的异常激活;同时下游炎症信号传导,如I型干扰素和MAPK通路激活。此外,与健康对照及不携带PLD4变异的SLE患者相比,PLD4基因突变的患者PBMC在TLR9激动剂刺激下表现出更强的炎症应答。在PLD4缺陷的THP-1细胞系中同样观察到炎症信号通路上调及对CpG-DNA的反应增强。研究结果表明TLR7/9通路是PLD4功能缺失调控的关键信号通路。
既往研究显示在Pld3-/-/Pld4-/-双敲除小鼠模型中STING依赖性信号传导被激活;并且PLD3缺乏会诱导线粒体DNA的溶酶体积累,并渗漏至胞质,从而触发cGAS-STING通路激活和随后的自噬。因此研究团队进一步探讨了STING通路在PLD4缺陷驱动的炎症中的作用。发现PLD4敲除的THP-1细胞系中STING的磷酸化和炎症信号通路显著增强,而STING特异性抑制剂H-151则能有效地减弱PLD4缺乏诱导的I型干扰素等炎症信号激活。研究结果表明STING通路是PLD4功能缺失调控的另一关键信号通路。
PLD4基因突变导致pDCs和浆细胞的内在性扩增
为揭示PLD4基因功能缺失性突变导致SLE的致病机制及其主要效应免疫细胞群,研究团队构建了Pld4基因敲除小鼠模型。结果显示,Pld4缺陷小鼠表现出典型的狼疮样表型,包括体重减轻、脾肿大、自身抗体升高及肾脏免疫复合物沉积等。多组织炎症分析显示,肾脏是Pld4缺陷受累最显著的器官,组织病理损伤最重,且炎症因子及干扰素刺激基因(ISGs)表达升高最显著,这与人类患者狼疮肾炎表型高度一致。进一步观察发现Pld4基因敲除小鼠肾脏中不仅固有细胞炎症反应增强,还伴有大量免疫细胞浸润,尤其是pDCs及PCs显著增多。最后研究团队通过混合骨髓嵌合体小鼠模型,证实pDCs和PCs的异常扩增是PLD4基因缺陷的细胞内在作用,从而阐明了PLD4在维持免疫稳态中的关键作用。

图2. PLD4基因功能缺失性突变导致SLE的机制模式图
PLD4基因功能缺失性突变致病核心通路的靶向干预
基于患者与Pld4基因敲除小鼠模型中异常上调的I型干扰素信号通路,研究团队采用JAK抑制剂巴瑞替尼(baricitinib)对Pld4缺陷小鼠进行干预。结果显示,该治疗可显著缓解Pld4缺陷小鼠体重下降、脾肿大、自身抗体产生、免疫复合物沉积及组织炎症等自身免疫表型。进一步还发现巴瑞替尼在患者来源的PBMC中同样能有效抑制I型干扰素通路的过度激活,为携带PLD4基因功能缺失性突变的SLE患者提供了潜在的精准治疗策略。
本研究通过家系分析,首次锁定了PLD4基因功能缺失性突变与人类SLE的关系。在5例SLE患者中均鉴定出PLD4双等位基因功能缺失突变,凸显了内体核酸稳态失调在SLE中的关键作用。PLD4作为SLE致病基因及靶向干预靶点的发现,为深入理解SLE分子机制,提升疾病预防和精准诊断水平奠定了坚实的基础。
研究首次系统揭示了PLD4基因功能缺失性突变导致其核酸外切酶活性显著降低,激活TLR7/9通路,驱动pDCs和PCs等免疫细胞内在性扩增,从而介导自身免疫稳态失衡的关键机制。由于,PLD4—TLR7/9轴驱动的SLE与多种自身免疫和炎症性疾病具有相似性;且全基因组关联研究显示,PLD4还与多种自身免疫性疾病易感性相关;因此PLD4缺陷个体可能表现出更为复杂的临床表型。本研究提供的遗传学和机制性见解,不仅为更加深入地理解机体免疫稳态调控机制提供了重要依据,也为更广泛地探索免疫性疾病发病机制和治疗策略提供了重要参考。
本研究在阐明分子机制的基础上,验证了靶向I型干扰素效应通路的JAK抑制剂—巴瑞替尼,对Pld4缺陷小鼠及患者来源的细胞均具有良好的治疗作用,这为开展靶向核心致病通路和关键效应细胞的SLE个体化治疗提供了重要依据。而PLD4致病基因筛查有望成为未确诊SLE患者的标准化检测手段,以识别可能从PLD4靶向治疗中获益的群体。
综上所述,本研究首次证实了PLD4功能缺失性突变可导致人类SLE,并深度解析了其驱动pDCs和浆细胞内在性功能失调导致自身免疫稳态失衡的核心致病机制。研究结果不仅解析了SLE遗传致病新机制,还为进一步理解机体免疫稳态维持机制和更加广泛地自身免疫性疾病的分子机制提供了理论依据,同时也为未来SLE的精准基因诊断及个体化治疗奠定了基础。
浙江大学良渚实验室博士后王钦涛,博士生朱泓昊、孙相威,色情动漫 附属金陵医院国家肾脏疾病临床医学研究中心张昌明研究员,浙江大学良渚实验室博士生马双悦为该论文共同第一作者。色情动漫 附属金陵医院刘志红院士,浙江大学良渚实验室俞晓敏研究员、周青教授为该论文共同通讯作者。
论文链接://www.nature.com/articles/s41586-025-09513-x
